四川省索玛慈善基金会

信息公开

首页 信息公开 规章制度 基金会制度

四川省索玛慈善基金会理事会制度

发布时间 2025-08-25 丨 来源:四川省索玛慈善基金会 丨 浏览量 1960

3 四川省索玛慈善基金会理事会管理制度 索玛会制度〔2025〕3号_01.jpg

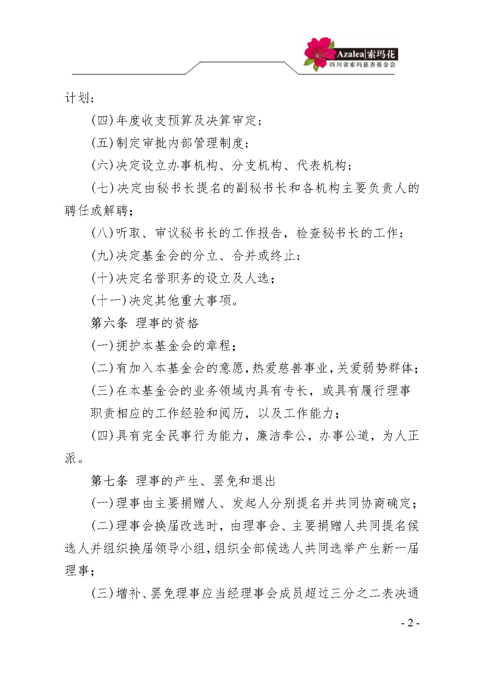
3 四川省索玛慈善基金会理事会管理制度 索玛会制度〔2025〕3号_02.jpg

3 四川省索玛慈善基金会理事会管理制度 索玛会制度〔2025〕3号_03.jpg

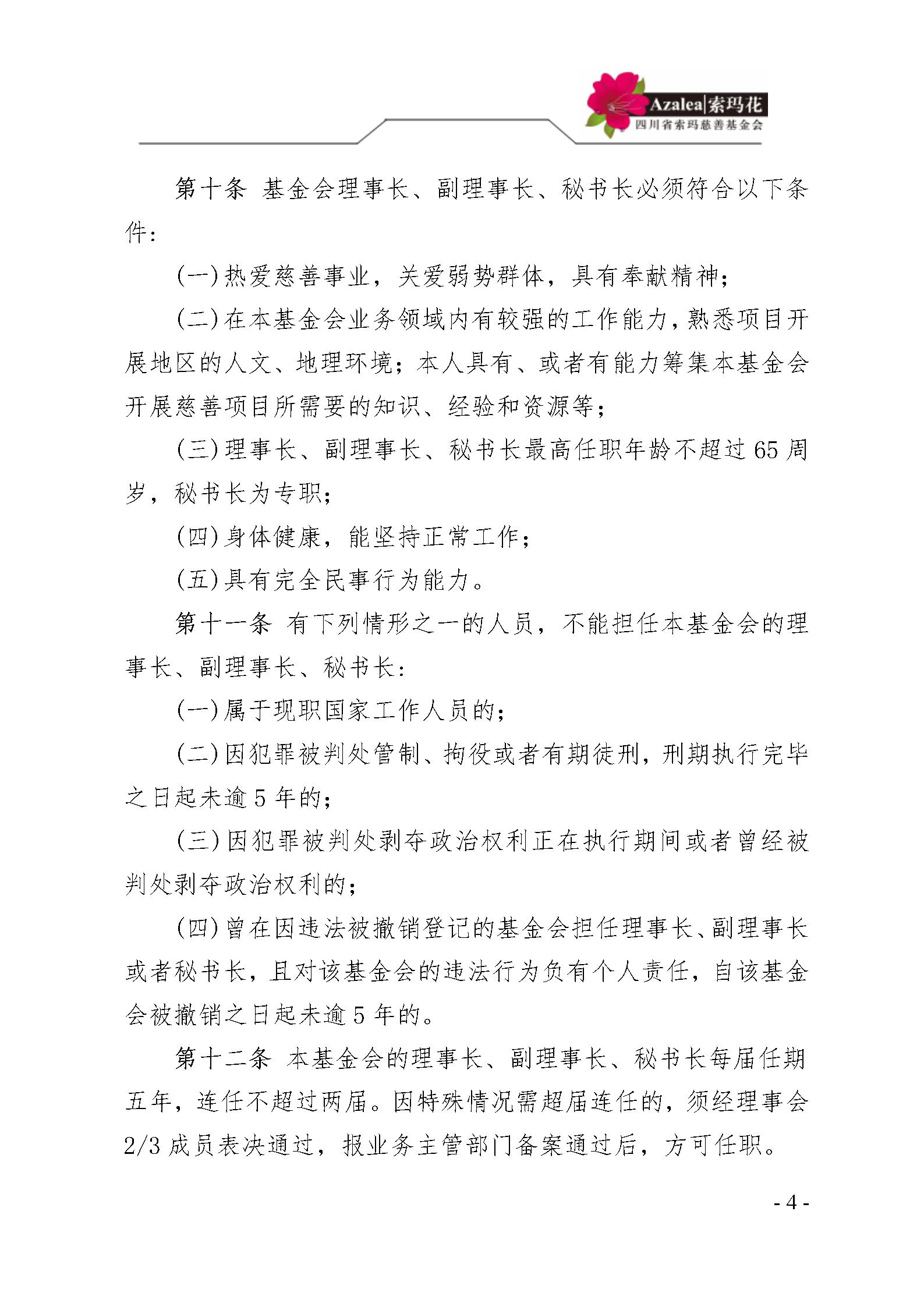
3 四川省索玛慈善基金会理事会管理制度 索玛会制度〔2025〕3号_04.jpg

3 四川省索玛慈善基金会理事会管理制度 索玛会制度〔2025〕3号_05.jpg

3 四川省索玛慈善基金会理事会管理制度 索玛会制度〔2025〕3号_06.jpg

4 四川省索玛慈善基金会会议和议事制度 索玛会制度〔2025〕4号_01.jpg

4 四川省索玛慈善基金会会议和议事制度 索玛会制度〔2025〕4号_02.jpg

4 四川省索玛慈善基金会会议和议事制度 索玛会制度〔2025〕4号_03.jpg

4 四川省索玛慈善基金会会议和议事制度 索玛会制度〔2025〕4号_04.jpg

4 四川省索玛慈善基金会会议和议事制度 索玛会制度〔2025〕4号_05.jpg